[কোর্সের মূল পাতা | রেজিস্ট্রেশন লিংক]
[নোট ঃ রোবট ঠিকমতো move না করলে onTouchEvent block এর শেষে return false এর জায়গায় return true করে নিবেন]
জাভা অবজেক্ট ওরিয়েন্টেড প্রোগ্রামিং ও এন্ড্রয়েড কোর্সের ১১তম লেকচার (Android Game Development-১) এর বিষয়বস্তু:
- Android এর জন্যে Game Development
- Surface View তৈরি করা
- OnTouchListener ব্যবহার করা
- Bitmap ব্যবহার করতে ও resize করতে শেখা
- BitmapFactory Class ব্যবহার করা
Button এর Background পরিবর্তন করা
Bitmap এর transparency পরিবর্তন করা
Full Screen ব্যবহার করা
app phone এ Debugging করার উপায়
App এর Screenshot:
প্রয়োজনীয় বিষয়াবলীঃ
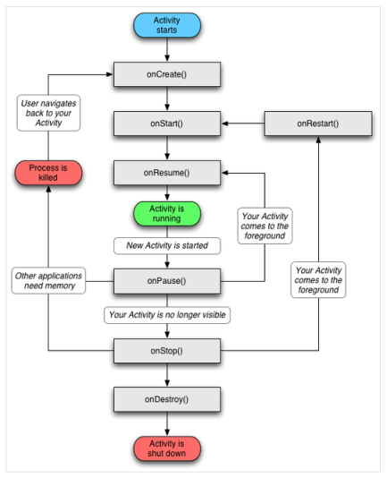
একটি Activity এর Lifecycle:
স্যাম্পল কোড:
[ Android Lecture Folder- Google Drive ]
[ লেকচার প্রকাশিত হলেই মেইল এর মাধ্যমে জানতে চাইলে এই কোর্সে রেজিস্ট্রেশন করে রাখুন, নতুন লেকচার আপলোড হবার সাথে সাথেই মেইল এর মাধ্যমে নিবন্ধিত সবাইকে জানিয়ে দেওয়া হবে ]
[আর বুঝতে কোনো সমস্যা থাকলে নিচে কমেন্ট করে অথবা মেইল করে আমাকে জানাতে পারেন। আমার সাধ্যমতো তার সমাধান করার চেষ্টা করব।]
[১ম লেকচার – প্রয়োজনীয় সফটওয়্যার প্রস্তুতি ও ১ম প্রোগ্রাম ]
[২য় লেকচার – Variable, Data type, Method, Operator, Array ও প্রাকটিস ]
[৩য় লেকচার – String, Multidimensional Array, if-then-else, switch, conditional operator ও প্রাকটিস ]
[৪র্থ লেকচার – return type, while, do-while,for loop,try-catch-finally block ও প্রাকটিস ]
[ প্রশ্নোত্তর-১ ]
[ লেকচার ৫ – Class, Object, Inheritance, public, private, static, protected ইত্যাদি]
[ লেকচার ৬ – (Package, interface, Inheritance, Protected ও Class নিয়ে আলোচনা ]
[ লেকচার ৭ – Thread ও Debugging নিয়ে আলোচনা ]
[ লেকচার ৮ – Runnable ও File input output নিয়ে আলোচনা, Android ADT প্রস্তুতি ]
[ লেকচার ১০ – (Android-২ লিস্ট ভিউ, Toast, List adapter) ]
[ লেকচার ১২ – (Android Game Development-২) ]







